Calem Blogs

Blogs of CalemEAM

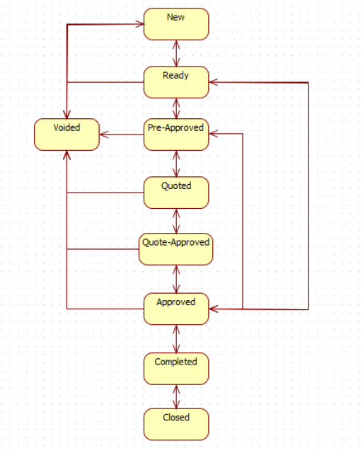
How Requisition Approval is Routed in Calem

See this blog for approval routing by department

See this blog for requiring pre-approval for REQs.

Requisition approval auto-routing is available in release R10l (March 2017). The pre-requisites for approval routing include:

  • Set up users with "Supervisor" configured (at Organization | ACL Profiles | User List)
  • Set up REQ approval levels (at Organization | ACL Profiles | REQ Level)
  • Set up REQ approvers by teams or individual users (at Organization | ACL Profiles | REQ Approvers).
    • An approval team allows approvers in a team to get approval notification emails.
  • Set up REQ Buyer users (at Organization | ACL Profiles | Monitor User)

Calem uses the following rules in routing approvals.

  • A requisition is created with "New" status. Items can be added or adjusted in the requisition. When the requisition is ready for review. Its status is changed to "Ready".
    • A newly created requisition is transitioned to "Ready" status by a process every 30 minutes if the REQ has items added.
    • A REQ without items added will be left at "New" status.
  • When a requisition is in ready status. The pre-approvers are notified based on supervisors. 
    • By default, approvers are calculated and notified. The option can be turned off to require pre-approval. Contact your Calem Support Team to do it.
  • When a requisition is pre-approved, the approvers are calculated and notified.
  • If the Requester user is a REQ approver and the REQ approval level is sufficient per REQ total, the Requester is set as approver.
  • Otherwise, the supervisor of the REQ requester is evaluated. If the supervisor is a REQ approver with sufficient approval level, the supervisor is set as the approver.  This step is repeated till an approver is found or the supervisor relationship is exhausted.
  • If an approver cannot be determined by the supervisor chain Calem will search the approvers by requisition site (Organization| ACL Profiles | REQ Approval) and notify the first approver or approval team with the sufficient approval levels.
    • The selection of the first approver or a team may be random from approvers/teams matching the approval requirements.
    • Approval team may allow more than one approval user to get approval notifications.
  • If an approver cannot be found. Calem will notify REQ monitors that an approver cannot be found for the requisition.

Note: auto-generated requisitions will have "Administrator" as the requester. So, you may configure a supervisor for the "admin" user so that Calem can route the approval properly.


Email notifications:

  • Approver will receive an email about a REQ waiting for approval.
  • Approver can open the notification link to log into Calem to approve.
  • Once a REQ is approved, REQ buyers are notified.


Additional Resources



Open Work Order Boards
What Browsers to Use (IE 11 End of Life)

By accepting you will be accessing a service provided by a third-party external to https://www.calemeam.com/